会议议程发布!第三十届全国普通高校经济管理院(系)协作会会议
全国普通高校经济管理院(系)协作会(简称“协作会”)是于1992年由原河北工公司管理系(现今的304永利集团官网入口)和原吉林工公司管理系(现今的长春工业大学304永利集团官网入口)共同发起创建,并于同年在天津召开了首届年会,至今已经走过了33年的发展历程。协作会成立以来,本着“团结友谊、精诚合作、优势互补、和谐发展”的精神,坚持“与会自愿、平等互惠、以会养会、共谋发展”的原则,与全国百余所普通高校经济管理院(系)、出版社以及行业企业的学者、专家、企业精英等保持紧密联系,年会围绕高等教育改革、普通高校经济管理专业发展、团队建设、精品课程建设、老员工素质教育和心理咨询、高校政治思想工作等议题广泛开展讨论,在校际、校企之间逐渐建立了全方位协作关系,取得了丰硕成果,彰显了协作会的品牌影响力。
2025年第三十届全国普通高校经济管理院(系)协作会由最初发起创建之一304永利集团官网入口承办,特通告相关事宜如下:
一、会议主题
数智时代高校经济管理类人才培养:新挑战新使命
二、会议时间和地点
会议时间:2025年7月11-13日
会议地点:天津市水游城丽筠酒店(天津市红桥区芥园道6号)
三、组织结构
主办单位:全国普通高校经济管理院(系)协作会
承办单位:304永利集团官网入口
协办单位:304永利集团京津冀发展研究中心、304永利集团企业信息化与管理创新研究中心、304永利集团中国基础设施可持续发展研究中心、河北省复杂工程数智管理与先进装备重点实验室
学术支持:北京大学出版社、清华大学出版社、中国铁道出版社、中国人民大学出版社、高等教育出版社、《工程研究——跨学科视野中的工程》
四、参会人员
国内经济、管理学知名专家、学者,全国普通高校经济管理院(系)书记、经理、副经理、专业负责人、学科带头人,国内核心期刊主编/编委以及国内重要出版社等。
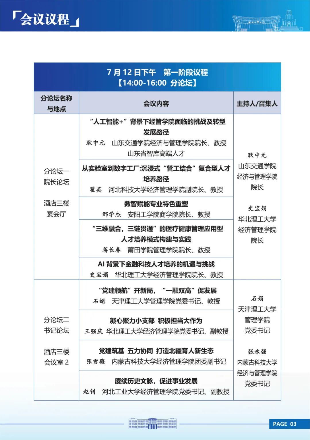
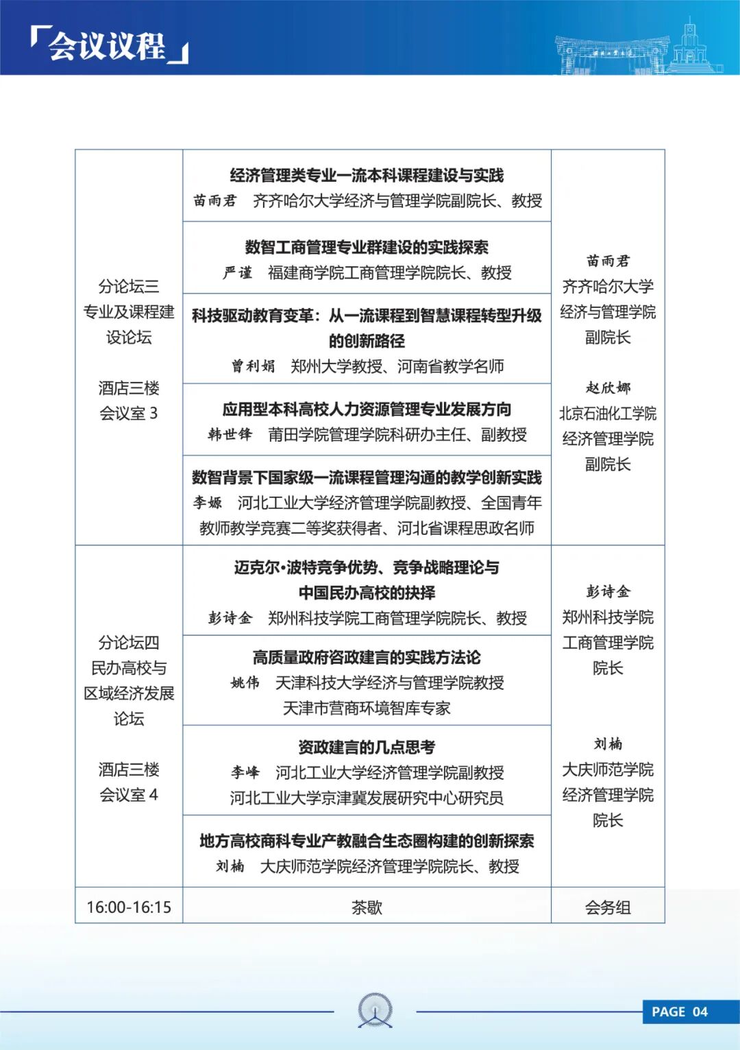
五、会议日程
六、参会回执
本次会议为线下会议。会议酒店为天津市水游城丽筠酒店(天津市红桥区芥园道6号)。为更好地为您提供会务服务,确保会议各项安排有序进行,烦请您在百忙之中扫码填写以下参会信息。
七、交通路线
①滨海机场→水游城丽筠酒店(会议酒店)
公共交通:滨海机场→地铁2号线(13站,西南角下车)→地铁1号线(1站,西北角下车)→水游城丽筠酒店,预计50分钟,花费4元;
打车:21公里,预计40分钟,花费85元。
②天津西站→水游城丽筠酒店(会议酒店)
公共交通:天津西站→地铁1号线(1站,西北角下车)→水游城丽筠酒店,预计15分钟,花费2元;
打车:3公里,预计9分钟,花费15元。
③天津站→水游城丽筠酒店(会议酒店)
公共交通:天津站→地铁2号线(4站,西南角下车)→地铁1号线(1站,西北角下车)→水游城丽筠酒店,预计20分钟,花费3元;
打车:4公里,预计15分钟,花费25元。
④天津南站→水游城丽筠酒店(会议酒店)
公共交通:天津南站→地铁3号线(12站,营口道下车)→地铁1号线(5站,西北角下车)→水游城丽筠酒店,预计52分钟,花费4元;
打车:20公里,预计41分钟,花费74元。
八、会议联系人
304永利集团 王老师 19980130989
史老师 18232114184
高经理 13803032111(缴费开票)
全国普通高校经济管理院(系)协作会
304永利集团官网入口
2025年7月10日
